
A while ago, I started my interest in the 6502, where it all began for me. This led me to Ben Eater and building an 8-bit computer, which in turn led me to building an EEPROM programmer that required a Nano. I had a bit of work to do, and my interest seemed to be waning a little—partly because of the time it took to get it working and partly because I just felt demotivated. I solved my motivation problem by returning to Rust and saw that it is possible to run it on a Nano Every. Let the games begin.
The Board
Here is the EEPROM. I think I made it look quite pretty with the colors. Funny how that seemed important at the time.

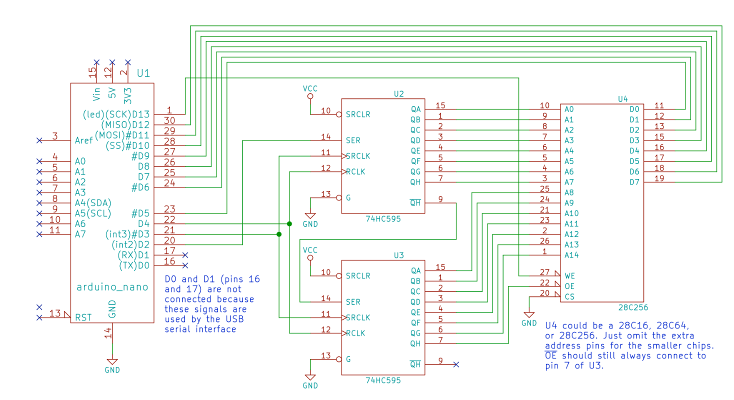
The Circuit
I ended up using the circuit from Ben's page. The Nano D5 connected to the AT28C256.

The Code
And of course, the code:
#define SHIFT_DATA 2
#define SHIFT_CLK 3
#define SHIFT_LATCH 4
#define WRITE_EN 13
// 32 byte test pattern to verify the EEPROM device. The pattern includes a walking one
// and a walking zero, which may help to detect pins that are tied together or swapped.
// byte data[] = {
// 'A', 'B', 'C', 'D', 'E', 'F', 'G', 'H',
// 0x01, 0x02, 0x04, 0x08, 0x10, 0x20, 0x40, 0x80,
// 0x7f, 0xbf, 0xdf, 0xef, 0xf7, 0xfb, 0xfd, 0xfe,
// 0x00, 0xff, 0x55, 0xaa, '0', '1', '2', '3'
// };
byte data[] = {
'A', 'B', 'B', 'D', 'E', 'F', 'G', 'H',
'A', 'B', 'C', 'D', 'E', 'F', 'G', 'H'
};
void enableWrite() { digitalWrite(WRITE_EN, LOW);}
void disableWrite() { digitalWrite(WRITE_EN, HIGH);}
// Read a byte from the data bus. The caller must set the bus to input_mode
// before calling this or no useful data will be returned.
byte readDataBus() {
return (PINB << 3) | (PIND >> 5);
}
// Read a byte from the EEPROM at the specified address.
byte readEEPROM(int address) {
setDataBusMode(INPUT);
setAddress(address, /*outputEnable*/ true);
return readDataBus();
}
// Write a byte to the EEPROM at the specified address.
void writeEEPROM(int address, byte data) {
setAddress(address, /*outputEnable*/ false);
setDataBusMode(OUTPUT);
writeDataBus(data);
enableWrite();
// delayMicroseconds(1);
disableWrite();
delay(10);
}
// Read the first 256 byte block of the EEPROM and dump it to the serial monitor.
void printContents(int size) {
for (int base = 0; (base < size); base += 16) {
byte data[16];
for (int offset = 0; offset <= 15; offset += 1) {
data[offset] = readEEPROM(base + offset);
}
char buf[80];
sprintf(buf, "%04x: %02x %02x %02x %02x %02x %02x %02x %02x %02x %02x %02x %02x %02x %02x %02x %02x",
base, data[0], data[1], data[2], data[3], data[4], data[5], data[6], data[7],
data[8], data[9], data[10], data[11], data[12], data[13], data[14], data[15]);
Serial.println(buf);
}
}
// Output the address bits and outputEnable signal using shift registers.
void setAddress(int addr, bool outputEnable) {
// Set the highest bit as the output enable bit (active low)
if (outputEnable) {
addr &= ~0x8000;
} else {
addr |= 0x8000;
}
byte dataMask = 0x04;
byte clkMask = 0x08;
byte latchMask = 0x10;
// Make sure the clock is low to start.
PORTD &= ~clkMask;
// Shift 16 bits in, starting with the MSB.
for (uint16_t ix = 0; (ix < 16); ix++)
{
// Set the data bit
if (addr & 0x8000)
{
PORTD |= dataMask;
}
else
{
PORTD &= ~dataMask;
}
// Toggle the clock high then low
PORTD |= clkMask;
// delayMicroseconds(3);
PORTD &= ~clkMask;
addr <<= 1;
}
// Latch the shift register contents into the output register.
PORTD &= ~latchMask;
// delayMicroseconds(1);
PORTD |= latchMask;
// delayMicroseconds(1);
PORTD &= ~latchMask;
}
// Write a byte to the data bus. The caller must set the bus to output_mode
// before calling this or no data will be written.
void writeDataBus(byte data) {
PORTB = (PORTB & 0xe0) | (data >> 3);
PORTD = (PORTD & 0x1f) | (data << 5);
}
// Set an address and data value and toggle the write control. This is used
// to write control sequences, like the software write protect. This is not a
// complete byte write function because it does not set the chip enable or the
// mode of the data bus.
void setByte(byte value, word address) {
setAddress(address, false);
writeDataBus(value);
// delayMicroseconds(1);
enableWrite();
// delayMicroseconds(1);
disableWrite();
}
// Set the I/O state of the data bus.
// The 8 bits data bus are is on pins D5..D12.
void setDataBusMode(uint8_t mode) {
// On the Uno and Nano, D5..D12 maps to the upper 3 bits of port D and the
// lower 5 bits of port B.
if (mode == OUTPUT) {
DDRB |= 0x1f;
DDRD |= 0xe0;
} else {
DDRB &= 0xe0;
DDRD &= 0x1f;
}
}
void disableSoftwareWriteProtect() {
disableWrite();
setDataBusMode(OUTPUT);
setByte(0xaa, 0x5555);
setByte(0x55, 0x2aaa);
setByte(0x80, 0x5555);
setByte(0xaa, 0x5555);
setByte(0x55, 0x2aaa);
setByte(0x20, 0x5555);
setDataBusMode(INPUT);
delay(10);
}
void setup() {
// put your setup code here, to run once:
pinMode(SHIFT_DATA, OUTPUT);
pinMode(SHIFT_CLK, OUTPUT);
pinMode(SHIFT_LATCH, OUTPUT);
disableWrite();
pinMode(WRITE_EN, OUTPUT);
Serial.begin(115200);
Serial.print("\nDisabling EEPROM Software Data Protection(SDP)...");
disableSoftwareWriteProtect();
Serial.println(" done\n");
// Read and print out the contents of the EERPROM
Serial.println("Reading EEPROM");
printContents(32);
// Program a test pattern and fill the remainder of the first block with 0xff
Serial.print("Programming EEPROM...");
for (word address = 0; (address < sizeof(data)); address++) {
writeEEPROM(address, data[address]);
}
// for (word address = sizeof(data); (address < 256); address++) {
// writeEEPROM(address, 0xfe);
// }
Serial.println(" done\n");
// Read and print out the contents of the EERPROM
Serial.println("Reading EEPROM");
printContents(32);
}
void loop()
{
// put your main code here, to run repeatedly:
}
Disabling Software Protection (SDP)
I did not like the use of PORTC, PORTD, etc., as this suggested shortcuts and would obfuscate the code. But reading more, I found that the code struggled to meet the timings to disable the AT28C256 protections, which is why it took me so long to get this going. Many thanks to TommyPROM, which was my last port of call: TommyPROM 28C256 notes




